神角技巧游戏中克制属性还是很重要的,那么具体的元素克制关系有哪些呢?关于这个小编已经帮大家准备好了相关内容,希望可以帮助到大家,快来和小编一起来看看吧。
《神角技巧》元素克制机制介绍
游戏中属性克制还是非常重要的
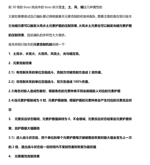
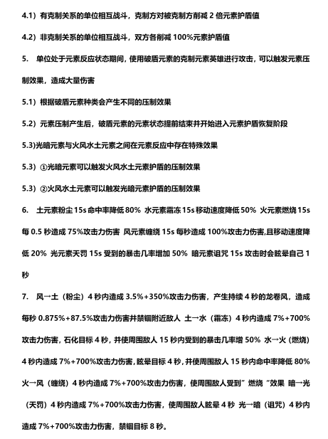
光暗元素可以触发火风水土元素护盾的压制效果,火风水土元素也可以触发光暗元素护盾的压制效果
因此编队的多样性也大大增加
具体搭配可以直接看下图
本次小编为大家准备的资讯攻略就到这了,更多关于神角技巧手游的内容还请继续关注游戏爱好者!
| 神角技巧基础攻略汇总一览 | ||||
|---|---|---|---|---|
| 初始之地 | 炸药桶制作 | 装备图纸 | 黄油获取 | 装备熔炼 |
| 索菲亚技能 | 极寒天气 | 金纹巨蜂 | 恶魔打法 | 海港城隐藏 |
| 矿洞宝箱 | 支援英雄 | 霍比亚技能 | 刷经验技巧 | 元素克制 |
| 贤者之石 | 稀有配方 | 黑色石头 | 水中宝箱 | 新手阵容 |
| 编队技巧 | 索菲亚喜好 | |||
| ?点击上方文字可跳转各关卡攻略哦!? | ||||































