妄想山海游戏中若木之灵是第一个植物系进化兽,那么具体有什么技能呢?不要着急,接下来小编就给大家带来这方面的详细内容,感兴趣的小伙伴们可千万不要错过了哦。
《妄想山海》若木之灵技能介绍
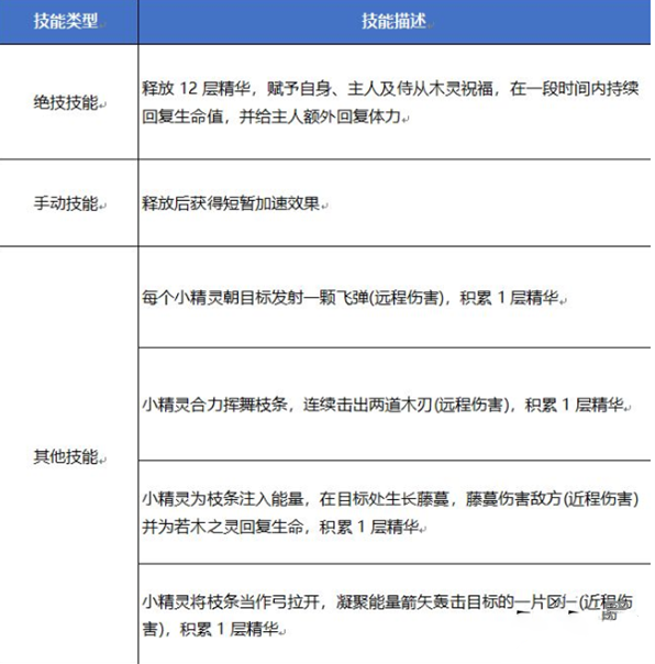
1.作为植物系进化兽,若木之灵也是治愈系的小能手,不仅拥有在战斗中为主人回复体力的独特技能机制,也有较高的回血倍率!那和咪姐一起看看若木之灵的技能吧!
2.此外,若木之灵还具有特别的吞噬能力,其每个枝丫都能够吞噬并替换一个头部组件,并且最多可吞噬并替换五个头部组件!
本次小编为大家准备的资讯攻略就到这了,更多关于妄想山海手游的内容还请继续关注游戏爱好者!































