欢迎来到游戏爱好者,这里是最新最全的游戏下载基地!

您的位置:首页 > 文章频道 > 手游攻略

奇迹暖暖异域游客怎么搭配

来源:游戏爱好者 2021-07-12 17:54:05 责任编辑:看瓜少年

奇迹暖暖游戏中异域游客作为盛夏熏风活动第四天搭配关卡,那么具体应该怎么通过呢?很多小伙伴对这方面的内容还不是很了解,为此,小编特地为大家整理了这些内容,一起往下看看吧!

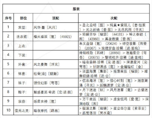
image.png

《奇迹暖暖》异域游客搭配攻略

【异域游客】

到这里这就是奇迹暖暖的全部内容了,游戏爱好者为您提供最好用的软件,为您带来最新的游戏资讯!

奇迹暖暖

  • 分类:网络游戏

  • 大小:778.62MB

  • 语言:中文

相关专题

更多>趣味换装手游APP专题

在趣味换装手游APP专题中有着很多有趣的好玩的换装游戏,这是专门为女孩子所设计的,在游戏中你需要面对的是各种各样的服装款式,多样化的选择搭配为游戏增添了不少的乐趣,游戏操作简单易上手,为你营造了轻松悠闲的游戏氛围,喜欢的小伙伴快来下载吧。

  • 芭比公主超级美妆

    81.11MB

    在芭比公主超级美妆手机版游戏中玩家会体验到十分有趣的公主换装游戏玩法,游戏画面满满的少女心,是一款专门为女孩子所准备的游戏,在这里你需要为她们搭配精美的服装样式,你需要根据每一个人的特点特色来进行组合,游戏操作简答易上手,让她们在舞台上惊艳众人吧。游戏特色1、百变的发型、精美的头饰、炫酷的眼镜和琳琅满目的化妆品,它们能让你随心所欲发挥时尚创意。2、美丽是每个暖暖女孩的梦想,换礼服,换项链和耳环的童

    安装
  • 可可公主换装3D

    55.43MB

    可可公主换装3d专为安卓用户打造,这款趣味换装游戏受到了很多玩家的喜爱。玩家将扮演时尚造型师,为可爱的3d角色可可公主进行全方位的装扮。从发型、妆容到服饰搭配,每一环节都考验玩家的审美和创意。通过不断的尝试和搭配,玩家可以打造出独一无二的可可公主形象,享受换装的乐趣。游戏亮点1. 海量服饰及配饰选择,满足玩家的不同审美需求。2. 3d角色模型,可多角度观察装扮效果。3. 无规则限制,玩家可自由发挥

    安装
  • 宫锁花露语

    103.98MB

    在宫锁花露语手机版游戏中玩家会体验到十分有趣的宫廷换装游戏玩法,在游戏中玩家将置身于皇帝的后宫之中,在这里精美的场景设计代入感极强,为玩家渲染了唯美的古色古香,你需要挑选自己的服装,不一样的搭配方式都会给人眼前一亮的感觉。游戏特色1.好看的服装搭配,更多的伴侣知己,皇子的相守相伴,后宫的战场由您自行书写。2.我们将为您提供真实的后宫生活,扣人心弦的跌宕剧情以及独特的养成系统。3.激动人心的故事的起

    安装
  • 超级甜心公主

    91.44MB

    在超级甜心公主手机版游戏中玩家会体验到十分有趣的休闲换装类游戏玩法,这是一款专门为女孩所设计的游戏,在游戏中有着多种多样的服装款式供你选择,你可以为自己的小公主穿上心仪的服装,不一样的组合方式所展现出来的效果都是不一样的,喜欢的小伙伴可以尝试一下。游戏元素1、早上起来就是护肤的工序,为了保证皮肤的吹弹可破不一定不能偷懒时刻的保持精致高要求;2、日常的生活模拟,从早上的早餐开始就是营养而又健康的食物

    安装

更多>换装玩法手游汇总

小编今天为大家整理了换装玩法手游汇总,在游戏中有着丰富的游戏关卡玩法,这是专门为女孩子所准备的游戏,你会在这里见识到各种各样的精美服装,按照自己的想法来搭配吧,自由度很高。

  • 素人大改造预约

    132.85MB

    游戏画面十分卡通精美玩法充满趣味性,这是一款专门为女孩子所打造的游戏,在素人大改造手机版游戏中玩家会体验到有趣的换装休闲游戏玩法,轻松悠闲的游戏氛围让人爱不释手,在这里有着各种各样的服装样式供你选择,不一样的组合方式所呈现的效果都是完全不一样的,喜欢的小伙伴就快来下载吧。游戏特色1、一款让你体验当一名化妆师为人们化精致妆容的模拟游戏;2、你将会在这遇到各种各样脸型的顾客,他们的化妆要求也不同;3、

    安装
  • 跳舞吧小姐姐预约

    12.87MB

    游戏画面十分可爱精美玩法充满了少女心,在跳舞吧小姐姐手机版游戏中玩家会体验到以音乐为主题的舞蹈换装游戏,在游戏中哟组各种各样的服装样式你可以随意的选择,操作简单易上手,完成舞蹈任务还可以解锁更多的道具奖励,喜欢的小伙伴就快来下载吧。游戏特色1、尝试各种有趣的比赛相信你可以成功的完成任务,紧张刺激的过关挑战。2、面对重重关卡的考验你能快速的做出反应吗,情景互动模式的玩法挑战一起加入冒险吧。游戏亮点1

    安装
  • 公主美发时尚

    40.49MB

    在公主美发时尚手机版游戏中玩家会体验到充满少女心的换装美容游戏玩法,在游戏中有着丰富的游戏关卡设计,充满了少女风的游戏界面十分整洁治愈,在这里各种各样的道具会使得你的游戏之旅更加的顺畅,你需要在成百上千套服装中进行选择,选择适合自己的那一套。游戏特色1.护理皮肤,选择发型。2.丰富的化妆品,打扮自己。3.时尚搭配,成就华丽公主。4.不要忘了拍下照片留作纪念哦。游戏亮点海量饰品,充分享受搭配乐趣除了

    安装
  • 心动搭搭预约

    101.24MB

    心动搭搭是一款充满少女心的休闲换装游戏,游戏中有着充满粉色气息的场景布置和设计,游戏难度不大操作简单易上手,在这里你可以自由的进行服装的搭配,游戏操作起来十分简单便捷,不一样的服装搭配方式都会有不一样的效果,喜欢的小伙伴就快来下载吧。游戏特色1、各种美感和浪漫的主题也是很多不同的互动游戏值得操作,尝试有应对突发事件的能力等。2、很容易改变体验,一键操作给公主换衣服,完成服装款式的任务,解锁新冒险,

    安装

推荐文章

  • 我是大主公粮草如何获取

    在我是大主公这款游戏中,粮草是至关重要的资源,它关乎着诸多方面的发展。以下为你详细介绍粮草的多种获取途径。关卡战斗关卡战斗是获取粮草的基础方式。每成功通关一个关卡,都能获得一定数量的粮草奖励。随着关卡难度的提升,奖励的粮草数量也会相应增加。所以,不断挑战并通关

    立即阅读2026-01-06 11:14:11

  • 名将杀武侯讲武如何通关

    一、关卡介绍名将杀武侯讲武是游戏中具有一定挑战性的关卡,玩家需要合理运用策略和武将技能,击败一系列敌人才能通关。二、出战武将选择1.核心武将:选择具有高输出和控制技能的武将。例如张飞,其技能可对敌方造成大量伤害并能限制敌方行动,在前期快速削减敌方兵力。2.辅助

    立即阅读2026-01-05 10:20:01

  • 奔奔王国三代传说英雄养哪个最强

    在奔奔王国三代中,选择合适的传说英雄进行养成至关重要,它能极大地影响游戏进程和体验。那么,哪个传说英雄最好养呢?首先,分析一下各传说英雄的特点。比如力量型英雄,他们通常拥有高攻击力和较强的生存能力,在战斗中能承担前排输出的重任。敏捷型英雄则具备超高的攻击速度和

    立即阅读2025-12-31 10:40:34

  • 案件大师第24关怎么过

    在案件大师的第24关中,我们迎来了一个充满挑战的神秘案件。这一关,你将化身超级侦探,凭借敏锐的观察力和逻辑思维能力,解开重重谜团。现场勘查进入关卡后,先仔细观察现场。留意每一个细节,比如地上的脚印、物品的摆放位置等。在角落里,你可能会发现一些看似不起眼的线索,

    立即阅读2025-12-29 11:41:01