在洛克王国游戏中变形魔法训练的变身药剂材料有很多玩家都不知道怎么获得,很多小伙伴对这方面的内容还不是很了解,为此,小编特地为大家整理了这些内容,一起往下看看吧!

洛克王国变形魔法训练药剂材料在哪
变身药剂的材料:魔法石、万能石粉、露水,配置出变身药剂,分别可能出现三种概率的药剂:20%、40%、变身指定形象的。成功变形七次即可完成活动。
魔法石
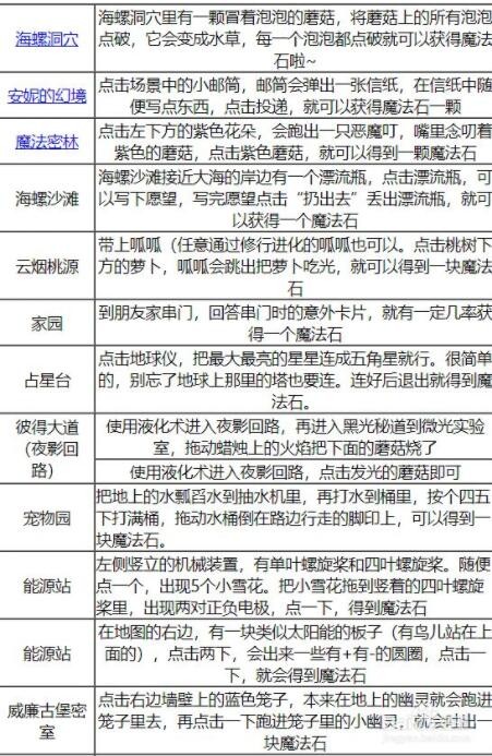
魔法石在洛克王国到处都有,且为常驻道具,获取方法如下图:
万能石粉:
巨灵岛范围内找到神秘石块,用星星魔法砸它可以概率掉落,每天上限掉落10份;
露水:
露水在幻灵岛绿苔之森收集,有一分钟时间冷却,每天上限10滴。
以上就是小编为大家整理的全部内容,更多精彩资讯尽在游戏爱好者。





















