欢迎来到游戏爱好者,这里是最新最全的游戏下载基地!

您的位置:首页 > 文章频道 > 手游攻略
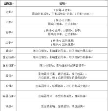
  • 这就是江湖腿法如何理解

    这就是江湖腿法如何理解

    踏入江湖,风云变幻,武学修为乃立足之本。在众多武学门类中,腿法以其灵动迅猛、攻守兼备的特点,深受江湖侠士青睐。本文将为您简要介绍这就是江湖中的腿法理解及其玩法攻略,助您在这片武侠世界中,以腿法扬名立万。这就是江湖腿法理解在这就是江湖中,腿法不仅是一种攻击手段,

    立即阅读2025-04-08 11:45:47

  • 这就是江湖月神迷宫如何走

    这就是江湖月神迷宫如何走

    在这就是江湖这款游戏中,月神迷宫是玩家获取黄金的重要场所,但由于其内部黑暗且没有初始地图,许多玩家往往在其中迷失方向。然而,掌握了一份详细的路线图,通关就变得轻而易举。玩家需跟随路线图的指引,逐步前行,同时留意宝箱的位置,这些宝箱往往藏在道路的尽头或特殊格子内

    立即阅读2025-04-08 11:44:50

  • 这就是江湖穿刺伤害如何翻倍

    这就是江湖穿刺伤害如何翻倍

    在这就是江湖这款游戏中,穿刺伤害以其惊人的爆发力成为了众多玩家追捧的对象。当穿刺伤害触发时,其数值往往能直接翻三倍多,让玩家在战斗中占尽先机。经过多次实践与数据分析,笔者推测出一套较为准确的穿刺伤害公式,为玩家提供了一条提升战斗力的新途径。穿刺伤害公式推测穿刺

    立即阅读2025-04-08 11:43:53

  • 这就是江湖断氪棍如何过青衣

    这就是江湖断氪棍如何过青衣

    在浩瀚的江湖世界中,每一位侠客都怀揣着独步武林的梦想。今天,就让我们一起走进这就是江湖,探索断氪棍过青衣的挑战之旅。这就是江湖断氪棍过青衣这就是江湖断氪棍过青衣具体玩法攻略-弟子与装备:首先,确保弟子拥有腿、拳、枪、棍四种传承,逆转3格子,并装备天罡力破七杀套

    立即阅读2025-04-08 11:42:56

  • 这就是江湖新手如何掌握腿法攻略

    这就是江湖新手如何掌握腿法攻略

    对于初入江湖的新手玩家而言,掌握一门强力的腿法不仅能够提升战斗效率,还能在江湖中赢得一席之地。本攻略将详细解析新手如何快速上手并精通腿法,让你在江湖中步步为营,所向披靡。基础腿法选择与修炼新手玩家在选择腿法时,应优先考虑易上手、伤害稳定的基础腿法。通过不断修炼

    立即阅读2025-04-08 11:41:59

  • 这就是江湖每日登录打卡内容详解

    这就是江湖每日登录打卡内容详解

    指点江山作为一款深受玩家喜爱的策略类手游,以其独特的游戏机制和丰富的玩法内容吸引了大量玩家。无论是新手小白还是资深玩家,都能在游戏中找到属于自己的乐趣。本文将为大家简单介绍指点江山的游戏攻略,并重点剖析“这就是江湖”每日登录打卡内容,帮助玩家更好地掌握游戏精髓

    立即阅读2025-04-08 11:40:05

  • 这就是江湖棍过青衣怎么玩

    这就是江湖棍过青衣怎么玩

    这就是江湖是一款以武侠为背景的角色扮演游戏,其中“棍过青衣,真正的圆转如意”是游戏中极具挑战性的任务之一。玩家需要掌握一定的技巧和策略才能顺利过关。以下是详细的游戏攻略。这就是江湖棍过青衣,真正的圆转如意攻略在面对“棍过青衣,真正的圆转如意”这一关卡时,首先要

    立即阅读2025-04-08 11:39:08

  • 这就是江湖刀过青衣玩法攻略

    这就是江湖刀过青衣玩法攻略

    这就是江湖作为一款深受玩家喜爱的文字武侠角色扮演手游,以其丰富的门派武学、自由探索的江湖世界和引人入胜的剧情设计,吸引了无数武侠迷的驻足。在这片充满恩怨情仇的江湖中,挑战青衣高手,无疑是每位侠客心中的一大梦想。今天,就让我们一同走进这就是江湖刀过青衣的攻略世界

    立即阅读2025-04-08 11:38:11

  • 这就是江湖怎么玩棍职业通关南岛

    这就是江湖怎么玩棍职业通关南岛

    在这就是江湖这款游戏中,玩家需要通过策略与操作挑战各种副本。其中,“60回合棍过南岛”是一项极具挑战性的任务,要求玩家仅使用棍类武器,在60个回合内完成对南岛的通关。这项挑战不仅考验玩家的操作技巧,还需要合理分配资源和选择合适的技能组合。这就是江湖60回合棍过

    立即阅读2025-04-08 11:37:14

  • 票房大卖王0元党怎么玩

    票房大卖王0元党怎么玩

    在虚拟的影业世界中,即便不花费一分钱,也能缔造属于自己的票房传奇。票房大卖王这款游戏,以其独特的模拟经营玩法,让无数玩家化身影业巨头,从零开始,一步步打造出大卖电影,收获全球赞誉。接下来,就让我们深入探索票房大卖王0元党的攻略之道。票房大卖王0元党攻略作为0元

    立即阅读2025-04-08 11:36:17

  • 文明7经济列车成就怎么达成

    文明7经济列车成就怎么达成

    在文明7中,经济列车成就不仅是对玩家经济实力的一次考验,更是对整个文明发展策略的一次全面检验。以下是一篇详细的攻略,旨在帮助玩家快速达成这一成就。一、初始选择与文明特性在游戏开始时,选择一个拥有丰富自然资源的文明至关重要。例如,阿兹特克或埃及等文明,因其能够更

    立即阅读2025-04-08 11:34:23

  • 开放空间珂升星后有什么变化

    开放空间珂升星后有什么变化

    在开放空间游戏中,珂升星是一个备受玩家关注的重要玩法。那么珂升星后会有怎样的变化呢?下面就为大家详细介绍。实力大幅提升珂升星后,其基础属性会得到显著增强。攻击力、防御力、生命值等关键数值都会有可观的增长。这使得珂在战斗中能发挥出更强大的威力,无论是面对小怪还是

    立即阅读2025-04-08 11:30:35

Copyright © 1998-2020 golue.com All Rights Reserved