欢迎来到游戏爱好者,这里是最新最全的游戏下载基地!

您的位置:首页 > 文章频道 > 手游攻略

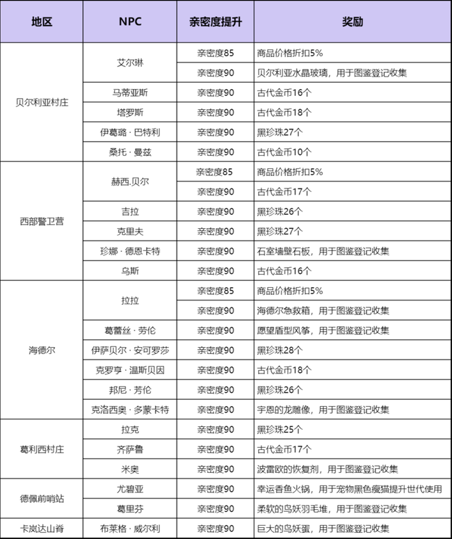
黑色沙漠手游NPC亲密度提升奖励是什么

来源:游戏爱好者 2022-04-28 15:32:05 责任编辑:看瓜少年

在黑色沙漠手游NPC亲密度提升会有不同的奖励,目前已经开放了不少NPC,所有NPC亲密度奖励是什么呢?不要着急,接下来小编就给大家带来这方面的详细内容,感兴趣的小伙伴们可千万不要错过了哦。

《黑色沙漠手游》NPC亲密度提升奖励一览

亲密度奖励

下面是精英冒险家整理出来的目前开放地图内的所有NPC亲密度奖励,冒险家们可以学习获取相应奖励。

上述关于黑色沙漠手游的相关内容就到这里了,希望游戏爱好者小编用心收集发布的游戏或软件能对大家有所帮助。

相关专题

更多>热血动作APP合集

小编今天为大家整理了紧张刺激的热血动作APP合集,在游戏中有着丰富的游戏关卡玩法,多种多样的游戏角色设计供你选择,华丽的技能特效搭配上流畅的动作设计为你带来沉浸式的游戏体验,喜欢的小伙伴可不要错过哦。

  • 弹弓英雄竞技

    39.78MB

    弹弓英雄竞技是非常优秀的一款动作类手游,这款手游的玩法非常有意思,在这里玩家可以尽情享受游戏带来的乐趣,游戏操作也非常简单易上手。游戏特色为了得到更多的弹药,玩家需要不断更改你的射击方式。超级挑战玩家的指尖快感,随时都有各种惊喜礼包可以领取。想要成为绝世高手吗?快来下载试试自己的技术怎么样吧!小编点评1.丰富的关卡战斗,延续这个无尽的射击过程,结合物理引擎打造才是最真实的。2.一次性击倒面前的所有

    安装
  • 汪汪队立大功灭火小队

    38.06MB

    汪汪队立大功灭火小队游戏是优秀的动作冒险玩法手游,在这款手机游戏中玩家将成为一名汪汪队立大功救火小英雄,在游戏中可以培养孩子的独立思考能力,享受探索游戏的乐趣。游戏特色1、特别好玩的汪汪救火游戏,游戏当中的玩法是很丰富的,里面有各种各种不同的任务;2、每一种的要求都会不太一样,要合理的进行安排,这样才能够发挥出最好的效果来;3、每天你的任务就是在城市里面到处去巡逻维护治安,你们会有一只警犬队。游戏

    安装
  • 冲刺平台

    56.16MB

    冲刺平台是一款玩法独特的动作类手游,在这款手机游戏里玩家需要与敌人战斗并击败闪电所征服的世界上的邪恶。通过流畅的游戏玩法轻松应用平台游戏机制。对抗具有各种设计和行为的敌人,快来体验试试吧。玩家测评1、有着各种有趣的人物模型,各种可爱,帅气的,选择模型进行关卡中的障碍躲避。2、游戏中游戏风趣搞笑玩法简单适合全年龄玩家。3、玩法模式有很多,操作十分简单。游戏特色1、是一款高能量的街机平台游戏,具有许多

    安装
  • 我们的派对测试版

    33.53MB

    我们的派对测试服一款深受玩家喜爱的动作竞技游戏,在这里玩家可以尽情享受游戏带来的乐趣,清新脱俗的游戏画面也能给玩家不一样的游戏体验感。游戏内容1、拥有全新制作太空主题的吃鸡体验游戏,各种射击战争一触即发随时可以直接参与其中;2、更多的玩法内容以及诸多的挑战可以带给你无比的精彩,各种角色都是可以轻松尝试的;3、更多的吃鸡体验战场以及大量的武器需要你去尽快的解锁,疯狂的参与更多的射击消灭大量的对手游戏

    安装

更多>动作对战手游大全

小编今天为大家整理了紧张刺激的动作对战手游汇总,在游戏中有着各种各样的游戏关卡设计,超多的角色供你选择,不一样的角色都会有不一样的操作方式,流畅的连招技能可以很好的击败对手,感兴趣的小伙伴可不要错过哦。

  • Super Match Hero

    78.11MB

    Super Match Hero是一款格斗风格的手游。在这款手机游戏里有各种英雄角色,有着炫酷的招式与连招,能让你在与别的玩家对抗时充分发挥自己的实力。游戏特色1、各种武器随意选择,而且它们还可以灵活组合,这样你可以轻松赢得胜利。2、丰富关卡内容带来更多乐趣,领取更多人物,通过变强来展开全新的冒险。3、卡通风格的画面场景设置能够带来能舒适的体验,灵活面对各种难度挑战。游戏亮点1、丰富多样的格斗方式

    安装
  • 空手道精武门

    79.65MB

    空手道精武门是非常优秀的格斗玩法手游,在这款手机游戏里玩家还可以玩到各种不同的模式,游戏还有很有趣的组队玩法可以让玩家玩到,游戏中玩家将会体验到非常有趣的功夫格斗玩法哦!游戏评价1、操作有点简单的各种的游戏;2、游戏还可以去与30多个功夫大师对战;3、这个游戏还有很多模式可以选择哦!游戏特色1、最古老的拳击比赛即将到来,充分发挥其较强的才能,使连续动作的技术操作更加流畅。2、挑战竞技场上的比赛需要

    安装
  • 铁甲格斗

    24.36MB

    铁甲格斗游戏是一款格斗向的手游,在这款手机游戏里要获得胜利就有机会对新的武器装备进行解锁,铁甲格斗游戏简笔画风格打造,还有最真实的最精致的打击画面。游戏优势1.它除了一些技能以外,还能释放出更为强的终极大招,秀出你最为精彩的特技吧。2.游戏中还未玩家准备了许多的道具功能,丰富玩家的游戏兴趣,合理使用各种道具。3.大家都应该玩过火柴人这款游戏吧,其经典的动作跟流畅的玩法足够让你欲罢不能。游戏亮点1、

    安装
  • 超级火柴人龙战士

    60.85MB

    超级火柴人龙战士是一款主打格斗题材的手游,这款手游拥有热血刺激的对战玩法,融合丰富的元素开始闯关,你会遇到许多的怪物和强大的对手,你所需要做的就是打败他们。玩家测评1、连贯流畅的动作技能,玩起来很有趣;2、简单易操作,容易上手。3、适合全龄段玩家,休闲娱乐的好游戏。游戏特色1、玩家控制一名穿着超级英雄的火柴人前进,玩家通过重重困难都要冲向终点;2、一路上会出现很多的敌人,玩家只需要将敌人进行击杀即

    安装

推荐文章

  • 王者荣耀如何设置大区页面

    首先,进入游戏主界面后,点击界面左上角自己的头像,这将打开个人资料页面。在这里,你能看到当前所在大区等信息。若要更换大区,点击大区名称旁边的小箭头,会弹出可供选择的大区列表。仔细查看列表,找到你想要切换到的大区,点击即可完成切换。比如你原本在qq区的某个大区玩

    立即阅读2026-01-17 09:59:01

  • 数码宝贝物语时空异客寂静的乖僻任务攻略

    任务触发在游戏中推进剧情到一定阶段后,会自动触发寂静的乖僻任务。该任务通常位于特定的地图区域,接到任务提示后前往相应地点即可开启。敌人分析任务中的敌人是寂静的乖僻,它具有一定的实力。其攻击方式多样,包括物理攻击和特殊技能。玩家需要熟悉它的攻击规律,才能更好地应

    立即阅读2026-01-10 14:16:01

  • 和平精英中越野车南瓜骑士的刷新位置在哪

    在和平精英中,越野车南瓜骑士是一款极具特色的载具皮肤,很多玩家都想知道它在哪刷新。下面就为大家详细介绍其刷新位置。常见刷新地点1.军事基地:这里资源丰富,车辆刷新概率也较高。在军事基地的各个车库、停机坪附近,都有可能刷出越野车南瓜骑士。玩家在搜索军事基地时,要

    立即阅读2026-01-09 11:37:39

  • 无期迷途如何获取以血为凭

    在无期迷途这款游戏中,“以血为凭”是一个重要的道具。那么如何才能获得它呢?下面为大家带来详细攻略。主线任务推进主线任务是获取各种资源包括“以血为凭”的重要途径。随着剧情的不断深入,玩家会在主线任务的特定关卡或节点处,根据任务指引顺利获得“以血为凭”。所以务必紧

    立即阅读2026-01-09 09:04:01